
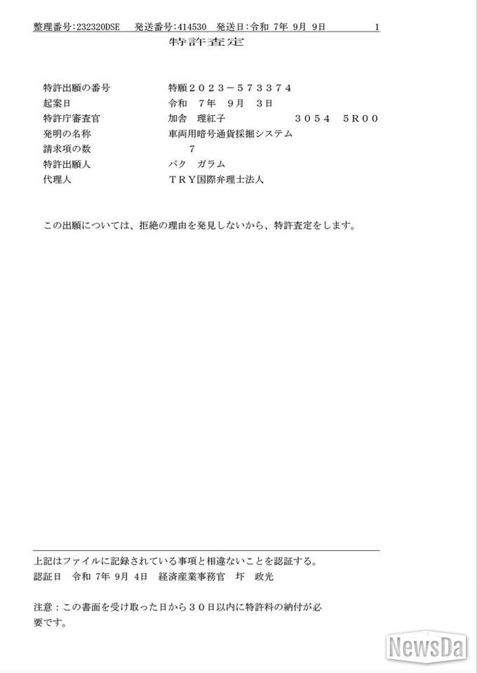
뉴스다 최광묵 기자 | 차량에서 버려지는 잉여전력을 모아 2차 배터리로 저장하고 전력소모가 많은 암호화폐채굴시스템에 적용하여 획기적인 주목을 받고 있는 (주) 브이엠에스코리아 박가람(미국명 앤디박) 대표이사가 한국, 미국, 호주에 이어 일본특허등록 결정을 받았다.
특허등록결정은 특허청에서 최종 특허결정을 하고 통보하는 것을 말하며, 일본의 경우 특허청에서 결정을 통보한후 약 15일후에 등록증을 교부한다고 전했다.
이번 일본특허 등록결정에 박가람 대표이사는 ‘기술에 대한 방점’을 찍었다고 말했다. VMS 는 Vehicle Mining System 의 약자로 Vehicle은 엔진이 달린 모든 운송수단을 뜻하고 이러한 운송수단에서 1차 배터리의 버려지는 잉여전력을 2차 배터리로 수집하여 재생에너지로 사용한다는 면에서 획기적인 발상 시스템으로 특허로서 인정 받는 것은 쉽지 않다고 했다.
한국을 시작으로 미국에 특허등록을 받았고, 올해 호주에 등록결정이 되었으며 2025년9월9일 일본특허청으로부터 VMS 가 특허등록이 되었다는 것은 이제는 그 기술력이 완벽히 입증되었다는 반증이기도 한 것이 일본특허라고 전했다.
박가람 대표이사는 미국에서 VMS를 처음 개발하여 만든 마이닝카는 미국에서 가장 많이 팔린 국민차 토요타 캠리1호로 제작했기 때문에 이번 일본특허 등록결정은 개인적으로 매우 기쁜일이며 세계적으로 가장 까다롭고 완벽을 요구하는 일본특허청을 통해 전세계에서 인정받는 기술이 되었기에 그 기쁨은 이루 말할수 없다고 말했다.
2021년10월에 VMS USA 미국본사 설립을 시작으로 한국에는 VMS코리아 법인이 2023년11월에 설립되었으며 2025년9월에 VMS 베트남(인테리어공사중)설립에 이어, 두바이에 설립된 VMS 에너지를 순서로 5번째 VMS Japan 을 설립하는데 있어서 일본특허는 더욱 특별하다고 전했다.
VMS특허출원을 맡고 있는 특허법인에서는 하반기에 베트남, 인도네시아외 출원한 국가에서 ‘Fast Track’ 을 활용하여 특허등록 여부가 결정나며 빠르면 10월 안에 등록결정 여부 결과가 나올 것이라고 전했다.















